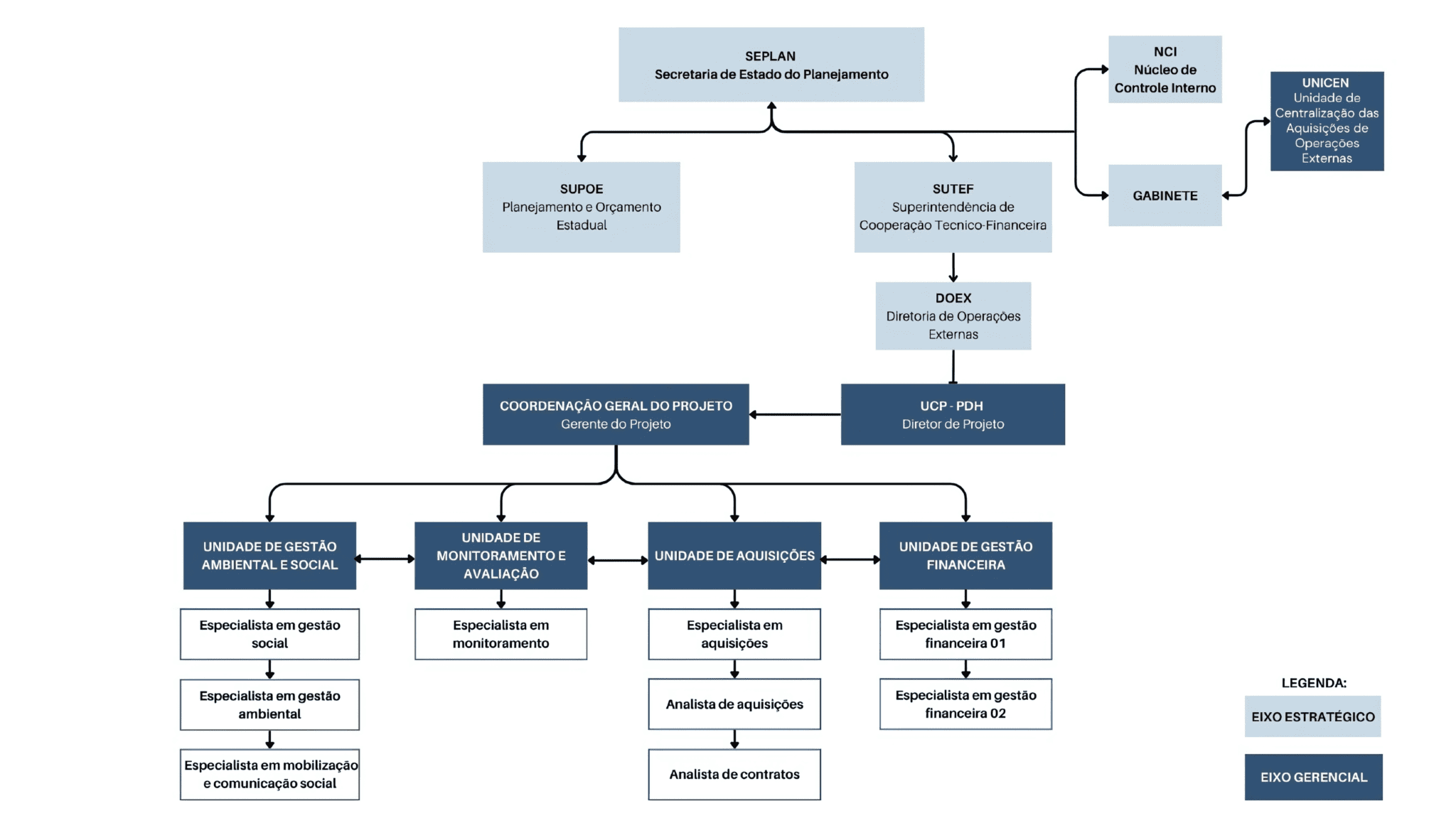
ESTRUTURA INSTITUCIONAL

Sob a coordenação da SEPLAN, sede da Unidade Coordenadora do Projeto (UCP) – criada mediante Decreto Estadual Nº 22.615, de 18 de dezembro de 2023, responsável pela execução técnica, gestão administrativa e financeira, monitoramento e avaliação da execução do projeto.

A Secretaria de Estado de Saúde (SESAPI), Secretaria de Estado da Assistência Social, Trabalho e Direitos Humanos (SASC), Secretaria do Trabalho e Emprego (SETRE) destacam-se como Unidades Implementadoras das ações do PDH, apoiadas por instituições parceiras como Secretaria de Estado de Políticas Para Mulheres (SEMPI), Secretaria de Estado da Defesa Civil (SEDEC), Secretaria do Estado da Fazenda (SEFAZ), Ouvidoria Geral do Estado (OGE).

Organograma da Estrutura Institucional do PDH

Missão Institucional

SESAPI

“Fortalecer o Sistema Estadual de Vigilância em Saúde, melhorando suas estruturas e introduzindo mecanismos de coordenação e gestão da prestação de serviços, com foco em populações prioritárias e regiões/áreas do estado com serviços mais deficitários”.

SASC

“Melhorar o Sistema Estadual de Proteção Social, as políticas de inclusão produtiva e as capacidades institucionais/governamentais, fortalecendo os benefícios da assistência social para aqueles que necessitam de apoio imediato, também buscará estruturar serviços para uma inclusão produtiva mais sustentável, melhorando a capacidade do estado de desempenhar um papel mais efetivo na fiscalização e apoio às atividades de proteção social e trabalhista no estado, especialmente para responder de forma mais eficaz aos choques econômicos e ambientais”.

SEPLAN

“A Secretaria de Estado do Planejamento – SEPLAN será responsável por coordenar o Projeto, garantir que seja implementado de acordo com: o Acordo de Empréstimo; os Planos de Implementação do Projeto e o Plano de Compromisso Ambiental e Social – PCAS.”

“Executar políticas públicas de qualificação profissional, intermediação de mão de obra e fomento a empreendedorismo do estado.